
【咖啡果的构造】
咖啡果采摘后需要经过一系列工序处理后才能成为我们所说的咖啡生豆。这一系列工序就是大家经常说的咖啡生豆的处理方式或者行业内说的咖啡生豆粗加工。
在谈具体的处理方式的分类前,先带领大家认识下咖啡果和咖啡生豆的构造。
咖啡果由外到内依次是:
❼ 果皮 (外果皮)
❻ 果肉 (中果皮)
❺ 果胶
❹ 羊皮纸 (内果皮)
❸ 银皮 (羊皮纸与生豆中间的薄薄的一层,包括中线夹线部分)
❷ 咖啡生豆 (胚乳)
❶ 中线
注: 银皮是咖啡生豆的最后一层保护膜。
▼ 成熟的咖啡果(左),与切半后的截面(右)
▼ 分离果皮肉(右),与果胶和羊皮纸生豆(左)
注意左侧的外面一层发黄的透明状的果胶,中间S型黄色的即为银皮从内到外包裹着生豆,银皮与果胶间就是羊皮纸壳。右侧的果皮和肉是一体的,咖啡果的果肉个别品种会稍微厚实点,成熟的咖啡果咬下去是甜甜的,还有点青椒和香料的辛辣味。
▼ 下图是放大的带果胶的咖啡生豆,其中果胶,羊皮纸,银皮和生豆部分比较明显分辨。
【处理方式分类 Processing Method】
咖啡果的处理方式根据 是否去除果皮 而分为干 (Dry Processing)、湿(Wet Processing) 处理两种方式。再根据对果胶的处理不同,而分出更细的蜜处理,半水洗等。
干式处理 Dry Processing
干式处理,是最原始的处理方式;相对于湿式处理(水洗法)它需要较少的器具与水源、人力的配合,处理方式相对简单。涵盖以下几种不同的方式:
▶ Sun-Dried / Natural 日晒
▶ Pulped Natural / Honey (Miel) 蜜处理
Sun-Dried or Natural 全日晒
顾名思义,日晒干燥,也就是指咖啡果完全通过日晒方式进行干燥。
好的日晒方式应该包含:
❶ 风选 winnowing 去除轻的杂质,树枝、叶、草等;
❷ 筛选 sifting 去除重一点或者比咖啡果大一点的杂质,像石头,泥土块等;
❸ 浮选 flotation 根据比重进一步去除杂质与过熟甚至已经一定程度干燥的咖啡果。
实际在埃塞看到的情况是,咖啡果采摘后并没有经过浮选这个环节,而是直接铺晒到晾晒床,随后有劳工去巡查,在咖啡果未干燥变黑前来剔除过熟或者未熟的咖啡果,以及余留的杂质(树枝叶等)。
Pulped Natural 去果肉自然干燥
起源于巴西 (1991) 的一种处理方式,有人称之为 Semi-washed, 划分入半水洗类,但个人更倾向于Semi-Dried (因为是去了果皮果肉的咖啡果日晒干燥,也没有进入后面水洗的过程)
做法:通过机器去除果皮果肉,保留果胶进行日晒干燥。出现这种方式的原因是为了弥补日晒方式不同成熟度的咖啡果缺乏有效的分级筛选而影响最终的咖啡生豆质量。
Honey (Miel) Processing 蜜处理
蜜处理,发源于中美洲的哥斯达黎加 (2003),目前也数中美洲使用最多。起初是应 illy 和日本客户的需求,为了找寻除巴西外的产国来扩大 Pulped Natural 的处理源;后来由于新的水源条例也迫使越来越多的种植者转向了这种耗水相对较少的处理方式。它的处理方式跟 Pulped Natural 基本一致,不同的是 根据保留果胶的比例不同与干燥方式而分为:
▶ White Honey 白蜜 80%-90% 果胶被移除。
▶ Yellow Honey 黄蜜 保留50%果胶,无发酵。
▶ Red Honey 红蜜 基本上保留全部果胶,无发酵。
▶ Black Honey 黑蜜 基本上保留全部果胶,低海拔温度稍高进行干燥,前24小时覆盖轻微发酵,后面干燥过程转移至非洲晾晒床进行干燥。
▶ Gold Honey 金蜜 基本上保留全部果胶,高海拔低温干燥,拉长干燥时间。
在个别的庄园,针对个别批次的处理会有不同,可以阅读参考里的连接。
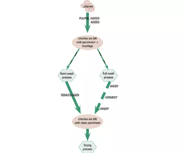
湿式处理 Wet Processing
▼ 分为 半水洗 Semi-Wash 和 全水洗Full-wash 两种。
两种方式最终的成品都为:带着羊皮纸的咖啡生豆。
主要区别:用机器直接去果胶 还是 经过发酵池来去除果胶层。
半水洗:咖啡果去果皮果肉后不经过发酵池,而通过专门的去果胶机器来去除果胶。
全水洗:咖啡果去果皮果肉后,进入发酵池,经过1-2天的时间发酵(时间根据现场的温度和湿度而不同)来去除果胶层;发酵的方式再细分又有有水和无水,有酶和无酶不同的方式。
Wet-Hulling 湿刨
湿刨 (Giling Basah),是印尼特有的一种水洗系处理方式,它的方式是:
▶ 去果皮果肉
▶ 带着果胶干燥,到含水率 40左右,通过机器来直接去除羊皮纸
【不同处理方式比较 Comparison of Processing Method】
▼ 对环境的影响
▼ 对风味的影响
希望大家能理解每种处理方式都有其适用的条件,这其中包含自然因素、人力、物力等;每种方式只要适用控制得当都可以处理出有其特色风味品质的优质咖啡生豆。
感谢阅读!