
1.背景回顾
咖啡是国际商品贸易中最重要的农产品之一。历史上,早在20世纪90年代,咖啡已经是名列石油之后的交易量第二大的国际贸易商品了。然而,由于不同阶段的咖啡生产,制作和销售无法保持平衡的关系,咖啡产业在过去十年都或多或少地遇到了危机。作为以自然资源为基础的产业,在咖啡的价值链中,经济价值的最低点出现在原材料或半成品阶段,而经济价值的最高点则是在产品特定和加工阶段。咖啡毕竟是一种商品,因此它的价格会因市场情况的起伏高低变得反复无常,而主要生产国供应方方面的硬条件不足,无法应对如暴雨等极端天气的状况时,也会对咖啡产业造成短期性的冲击。

在肯尼亚,农业为GDP以及当地就业率都做出了不小的贡献,占据了很重要的部分,咖啡更是肯尼亚仅次于茶的第二大出口贸易产品。肯尼亚主要出产的咖啡豆品种为阿拉比卡(Arabica),它被评为是世界上质量最好的咖啡品种之一,主要用于与一些稍次一点的咖啡品种进行混合以提升咖啡整体的档次。不过近年来,肯尼亚的咖啡在市场上所占的领域由于受到来自他国的强有力的竞争者以及供过于求的市场现状的影响,在一步一步地缩小。





1)生产
肯尼亚主要栽培的咖啡品种为阿拉比卡(Arabica),但除此之外,在一些较早开发的栽培基地,也有种植如蓝山咖啡(Blue Mountain)和法国传教士种(French Mission)等其他品种的咖啡豆。一年有两趟收获的季节,主收季节在每年的十月到十二月,而早收季则在五月至七月。





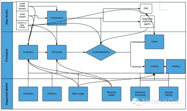
在此阶段,农民在价值链中担任主要角色。他们此时的任务就是进行各种农作活动例如整地、施肥、喷雾、做好植物的保养以及收获工作。小佃农和大企业的雇佣农工在这个阶段体现出了巨大的差异。小佃农每公顷地可以收获400公斤果实(每棵果树大概收获2.1公斤),相比之下,大企业的雇佣农工每公顷地平均可以收获净重1.76吨(每颗果树大概收获8公斤)的咖啡豆果实。这主要是由于小佃农的基本农用工具与雇佣农工有一定的差距,采用的现代科技技术较少,同时由于成本过高的原因无法效率最大化地利用好肥料与农业喷雾。


2)加工
加工是整个咖啡价值链的第二阶段,90%的肯尼亚咖啡采用湿加工的方式,而其余的10%则是采用干加工。收成之后,咖啡农把咖啡果实贩卖给合作商进行进一步加工,每一个合作商大概都拥有一到两家湿加工工厂。其中,90%的湿加工在中央湿磨机里进行,其余的则自家单独处理,这样的处理方式非常有利于品质的维持。然而如今大多数的合作商的湿加工处理机器技术稍显落伍,因此咖啡的实际品质也受到一点牵连,有所下降。与周边国家相比,肯尼亚的湿磨机成本相对较高,这让它在国际市场上的竞争力受到影响。


3)拍卖/市场化
在对咖啡豆进行了加工处理之后,价值链便来到了拍卖或市场化的阶段。这一阶段的主要参与者包括烘焙坊和包装坊,仓储管理公司,拍卖商或相关经营代理商。在肯尼亚有两种类型的咖啡市场化机制,分别是中央拍卖机制(Central Auction)以及直销系统(Direct Sales System)。中央拍卖机制在一个特定的组织内罗毕咖啡交易所(Nairobi Coffee Exchange)的主持下进行。在拍卖时,大多数营销代理商会把未经烘焙的咖啡豆果实销售给出口商,在此之前当然要经过编目,分类以及设置保留价格等相关程序。










4)终端市场
a.国际市场(出口)
经过拍卖/市场化的阶段后,咖啡价值链来到终端市场阶段。在这阶段,大多数产品以生咖啡豆的形式出口,只有一部分是以加工或烘制过的咖啡豆出售。从下列图表可以看出,肯尼亚的咖啡豆大多销售至欧洲,而德国则是其最大的咖啡豆进口商。


b.国内市场
在肯尼亚的咖啡产业中也有很多当地的烘焙坊,目前大概有23间咖啡烘焙坊为肯尼亚的主作坊。主要的烘焙坊包括了Stevkham Enterprise,KPCU Coffee Exporters,Raki Investment,Malaiki Coffee and Tea,C Dorman,Kenya Nut Company,Mwangi Coffee,MA Pandit&Co,Bico,Cejo Investment,Cnetral Impex Enterprise还有Nairobi Java House等。





肯尼亚当地的咖啡消费市场占有比有限,因为肯尼亚喝咖啡的当地人较少,因此,大多数的咖啡豆还是被销往国外。

5)支持市场
一些咖啡业的支持产业在整段价值链的生产、加工和烘焙过程中均有涉及与参与,主要的支持者包括农业灌溉及湿加工用水的供水方,生产、加工与烘焙所需用电的电力供应公司,在生产阶段提供化肥及喷雾的化肥厂和农药厂。另外,器械的供应与维修保养公司以及农工能力培训公司也在生产过程中担任了一定的参与者的角色。


原文英文写作|王筱稚
SMASH A CUP独家编译|Elvan
作者简介
王筱稚,北京大学国际关系学院毕业,哥伦比亚大学国际关系与公共事务学院国际发展实践专业在读。长期关注中国对非投资,中非农业合作,非洲社区农业发展等议题。过去一年常驻肯尼亚,并前往乌干达、坦桑尼亚、毛里求斯等国参与并观察当地国际组织、中国企业与公民社会的生存发展状况。



